網站首頁
公司概況
公司簡介
部門架構
領導成員
部室任命
工作總結
公司榮譽
企業文化
黨的建設
黨建工作
黨風廉政
群團工作
中共第二十次代表大會
精神文明
新聞中心
集團新聞
行業動態
行業規範
集團業務
服務區管理
收費運營
重點項目建設
機電管理
養護管理
分子公司動態
公示公告
公示公告
招標計劃公告
安全生產
網站首頁
公示公告
>
公示公告
公示公告
公示公告
招標計劃公告
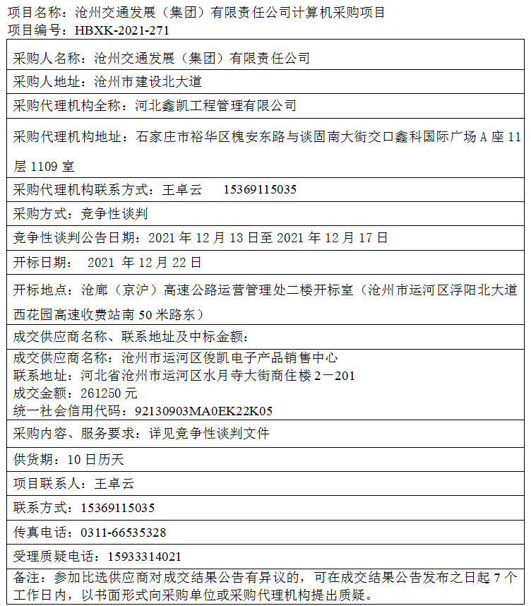
詳細內容
滄州交通發展(集團)有限責任公司計算機采購項目 成交結果公告